搜索公众号“鑫汇宝贵金属"

作者:管理员 来源:鑫汇宝2026-04-09 【字体:大中小】
基本面:
前一日美股上演了剧烈的反弹行情,市场似乎正欢庆地缘政治风险的退散。然而,当股市快速反弹时,我们必须冷静思考:战争停火与油价回归是两回事。 战前油价约在 70 美元,即便地缘风险降温,油价目前仍黏着在 92 至 97 美元区间,这 20 美元的差距,正是决定未来一季资产胜负的关键。
一、 当前市场的逻辑错配
目前市场正定价于通胀交易:认为战争结束后通胀会消失,美联储将重启降息。但从实体数据来看,荷莫兹海峡的通行量尚未恢复,且周五即将公布的 CPI 预期(3.3%)显示高油价的冲击才正要显现。如果油价持续黏在 90 美元以上,企业毛利将面临实质挤压,这意味着我们可能正处于从乐观反弹转向结构性修正的引信点。
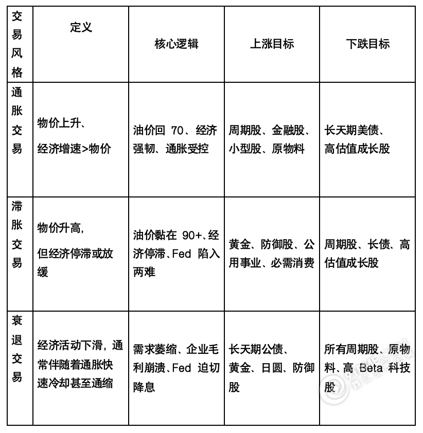
二、 核心观测:物价压力二次传导与需求破坏
接下来的重点不在数据本身,而在于价格是否发生二次传导,为了应对未来的不确定性,我们将市场可能走的三条路径及其对应目标整理如下:

四、 实战操作建议:盯紧转折讯号
目前市场在玩通胀交易的乐观派对,但底层结构更像滞胀交易。投资人不应在此时盲目梭哈,而应盯紧三个临界点:
1.油价支撑: 90 美元若站稳不破,通胀交易转向滞胀交易。
2.周五 CPI 反应: 若数据公布后股市不跌反涨,代表 AI 生产力溢价已能抵销通胀;若扩大下跌,则市场担忧下,交易风格可能转入滞胀定价。
3.Q1 财报季: 观察零售与制造业的毛利率是否被能源成本侵蚀。
总结: 这不是在预测崩盘,而是在提醒定价与事实的错配。目前策略应以保留现金、分批布局为主。若油价持续在高位撑过两个月,剧本将会从滞胀自动滑向衰退。在此之前,黄金依然是最佳的对冲工具。
黄金操作思路:晚盘4705偏多布局,4740分批出场。20260409。
行情回顾:黄金前一日收盘回到4705前期价格起涨位置,短线价格在4704附近连续企稳,可尝试偏多布局,进场后设置风险。
·操作布局:4705偏多布局。
·获利目标:4740分批出场。

(现货黄金1小时图)
白银操作思路:晚盘73.5偏多布局,75分批出场。20260409。
行情回顾:白银前一日开高走低,今天早盘价格回落至先前箱型底部支撑,也是前期起涨位置;小时格局短线上长下引线仍守住73.5之上,可尝试73.5偏多布局。
操作策略:
·操作布局:73.5偏多布局。
·获利目标:75分批出场。

(现货白银1小时图)
本文版权为鑫汇宝贵金属有限公司所有,未经授权,不得转载。已经属本公司书面授权用户,在使用时必须注明“来源:鑫汇宝”。未经授权刊登或者转载本文的,本公司将保留向其追究法律责任的权利。
免责声明:此消息为鑫汇宝原创或转自合作媒体,登载此文出于传递更多信息之目的,并不意味着赞同其观点或证实其描述,请自行核实相关内容。文章内容仅供参考,不构成伦敦金投资建议。